《投资优惠申请指南》
泰国投资促进委员会(BOI)是直属于泰国国务院的政府招商引资机构,其主要职责是负责制定投资鼓励优惠政策并为投资者提供协助服务。投资促进委员会根据《投资促进法》(Investment Promotion Act)制定了投资促进政策。
《投资优惠申请指南》(以下简称“指南”)由泰国投资促进委员会(BOI)制定,旨在向申请享受投资优惠的投资人提供投资优惠权益的基本常识。指南包括以下内容:优惠权益、享受优惠权益的行业类别、相关的公告、规定和准则等。指南会根据泰国投资促进委员会新颁布的相关公告进行相应的更新。
鉴于近期大量中资企业赴泰投资落地,大量中资企业咨询BOI申请相关信息,汉成律师BOI业务团队结合为客户申请BOI证书的实践经验特撰写本文,以供中资企业参考,完整版的申请指南可在文末添加本所律师微信号提供,最新信息仍以本律师团队出具的咨询意见和BOI官员的回复为准。
指南共分为三个部分:第一部分是关于政策与规定的详细解读,第二部分是关于申请享受投资优惠权益的程序和操作办法的介绍,第三部分是关于可行性研究报告细则的指引。本文择要为拟申请BOI证书的客户展示:
一、投资促进委员会隶属机构及其职能部门
二、《投资促进法》提供的优惠权益
根据《投资促进法》,投资优惠权益可归纳如下:
泰国投资促进委员会(BOI)于近日公布了一批投资促进新措施,吸引外资支持“新经济”建设,包括旨在鼓励长期在泰国投资者扩大投资的促进保持和扩大现有生产基地措施(Retention and Expansion Program)、包括地区总部以及研究和制造设施在内的促进综合性业务基地迁入措施(Relocation Program)以及旨在鼓励投资氢能汽车制造业务和电动汽车电池更换站业务等可持续业务的对国家发展具有重要性的产业投资促进措施。
新措施的申请条件和基本优惠权益之外的额外优惠权益如下:
01
促进保持和扩大现有生产基地措施:
申请该措施下优惠权益的长期投资者条件是过去15年里其至少三个项目获得投资促进委员会优惠权益的公司,其获得投资优惠权益项目的投资额合计不少于100亿泰铢。符合上述条件的投资者获得投资优惠权益的投资额在5亿泰铢或以上新项目或扩建项目可在基本优惠权益期满后额外免征企业所得税最长3年或额外减征50%的企业所得税最长5年的额外优惠权益。
02
促进综合性业务基地迁入措施:
申请该措施下优惠权益的外国公司的条件和优惠权益如下:将所有业务活动包括地区总部、研发中心和制造设施迁入泰国的公司可在基本优惠权益期满后额外免征企业所得税5年;将制造设施和地区总部迁入泰国的公司可在基本优惠权益期满后额外免征企业所得税3年;将制造设施和研发中心迁入泰国的公司可在基本优惠权益期满后额外免征企业所得税1-5年,具体取决于产业类别;上述免征企业所得税优惠权益仅适用于迁入泰国的制造业务所产生的收入。
三、给予投资优惠权益准则
根据《投资促进法》,投资优惠权益可归纳如下:
除了第一类可享受的投资权益,泰国投资促进委员会(BOI)鼓励对泰国或者工业整体发展有利的方面进行投资,这类的项目可申请额外的优惠权益。符合此类规定的项目包括:为提高竞争力而给予的额外优惠和为促进内地繁荣而给予的额外优惠。此类优惠可在上述优惠权益上叠加企业所得税免征期的年限。
为支持泰国新经济建设,投资促进委员会于近日增列享受投资优惠权益的新兴产业业务类别,包括:燃料电池电动汽车制造业务、燃料电池设备制造业务、电动汽车电池更换站业务、利用替代能源电解水制氢及相关产品制造业务、氢气发电业务、未来食品生产业务以及航空航天相关业务。同时,增列了A1+高科技产业类别,涵盖智能电子产业链的上游产业(如晶圆制造业务)等使用创新和高科技的上游产业以及向教育机构或研究机构进行技术转让的生物科技、纳米科技、先进材料科技等目标技术开发业务。列入A1+产业类的投资项目可享受免征企业所得税10-13年且不限免税额度的优惠权益。
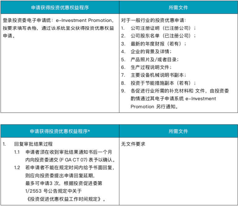
四、申请获得投资优惠权益的程序和办法
为提高投资促进委员会的工作效率,能更加快捷地为投资者提供服务,泰国投资委依据其颁布的第 1/2553 号 “关于申请获得投资优惠权益时间规定的公告”和 2019年9月30日颁布的第 3/2562号“关于投资促进委员会授权指令”,就申请获得投资优惠权益制定了完备的程序和操作办法,可分为以下几个步骤:
在申请过程中需要递交的材料和文件如下:



